首页
走进正信
公司简介
企业文化
组织架构
体系认证
公司资质
工程监理
军工涉密
造价咨询
招标代理
全过程咨询
项目管理
其他
公司荣誉
公司业绩
工程监理
造价咨询
招标代理
全过程咨询
项目管理
其他
机构设置
分公司
办公中心
新闻中心
公司新闻
通知公告
人才招聘
党建活动
联系我们
标准规范
中泰正信
>
首页
>
标准规范
>
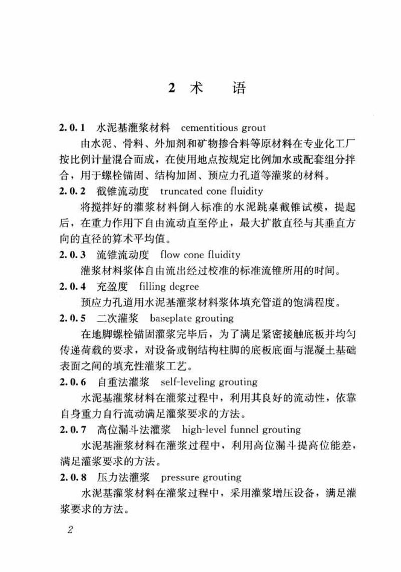
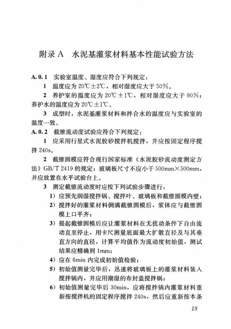
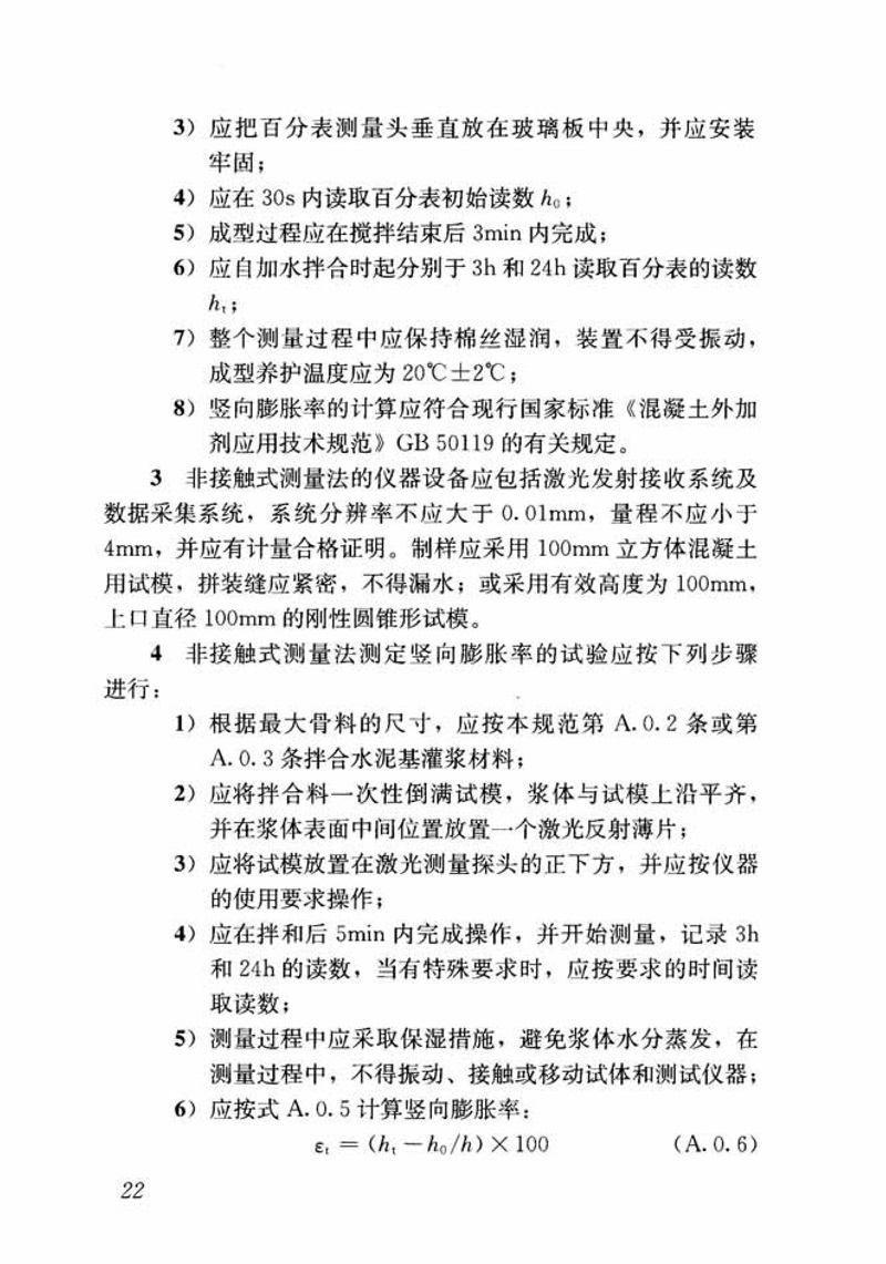
水泥基灌浆材料应用技术规范GBT504482015
水泥基灌浆材料应用技术规范GBT504482015
更新时间:2021-03-22
首页
走进正信
公司资质
公司荣誉
公司业绩
机构设置
分公司
办公中心
新闻中心
党建活动
联系我们
电话: 0451-82326998 地址: 哈尔滨市南岗区红旗大街198号 邮箱: zhongtaizhengxin@163.com
Copyright © 2019-2021,
黑ICP备17008431号-4
黑ICP备17008431号-1
,All \rights reserved 版权所有 ©
中泰正信工程管理咨询有限公司 技术支持:风腾电商